2024-07-16 User Flow Chart


부트캠프 과정에서 User Flow를 처음 경험해보았다.
UI/UX 디자이너와 함께 협업을 하면서 처음 접하게 된 개념인데, 사용자가 앱의 어디에서 시작해서 앱의 사용을 종료할 때까지 앱의 다양한 기능과 화면을 통해 어떤 흐름으로 페이지와 기능을 이용하는지 관계도를 나타내는 것이다.
사실 지금까지 웹 사이트를 제작하면서 이 user flow를 고려해가면서 페이지 구성을 하지는 않았다. 그러나 웹 사이트의 정형화된 패턴에서 크게 벗어나지 않게 제작했기 때문에 이 user flow를 후에 작성하더라도 큰 문제는 없었을 것이다. 하지만 user flow를 고려하면서 '분기'도 명시하면서 유저와의 인터렉션도 고려하게 되었다. 또한 user flow를 작성하다 보니 라우트 구조까지 머릿속에 그려졌는데 인증/인가와 관련된 부분까지 한 번에 해결 되는 느낌이라, 간단한 토이 프로젝트를 제작할 때도 이 user flow를 초기에 고려하는 것은 중요하다는 생각이 들었고 적용해보고자 한다.
좋은 user flow란?
어떤 페이지에서 user의 action이 발생했을 때 여러 갈래로 뻗어 나갈 수 있는 flow를 제공하면 사용자 경험이 오히려 떨어질 수 있다. 특정 페이지나 기능에서 문어발 처럼 엮어 있는 flow를 발생시키면 개발자도 힘들고, 유저도 혼란스러운 결과가 나타나게 된다.
개발자는 웹 사이트에서 엄선된 부분만 제공해서 유저에게 적절한 이용 흐름을 제공하는 것이 중요하다.
user flow를 작성하면 좋은 점
1. 반복될 만한 작업이 눈에 보인다.
2. 이런 흐름을 제공하는 것은 적절하지 않아 보인다는 것이 시각적으로 보인다.
이미 개발을 하고 나서 라우트를 바꾸는 것은 엄청난 소요가 발생하는데, 이번에 user flow를 작성하면서도 수차례 fix 과정이 있었다. 이것을 코드 작성하고 나서 발견하게 되었다면 어떤 일이 발생했을지 끔찍하다.
3. 사용자 경험을 높일 수 있다.
사실 이 부분이 가장 중요할 것 같다. 개발자의 관점에서 짜기 좋고 편한 코드를 작성하는 것이 아니라 유저가 사이트에 입장하고 나서 부터의 흐름을 정리하다 보니, '유저가 우리 사이트에서 어떤 기능을 원할 것 같은지' 한 번 더 고민해보는 계기를 마련해준다.
user flow를 작성할 때 참고할 만한 점
명확한 아이콘을 사용하면 좋다. 어떤 분기가 되는 action이 들어가는 것인지, 접근하는 곳이 페이지인지, 컴포넌트인지, 인가가 필요한 곳인지 등을 도형의 모양이나 색상으로 구분하면 보다 더 직관적이다. 개요도 작성해주면 좋다.

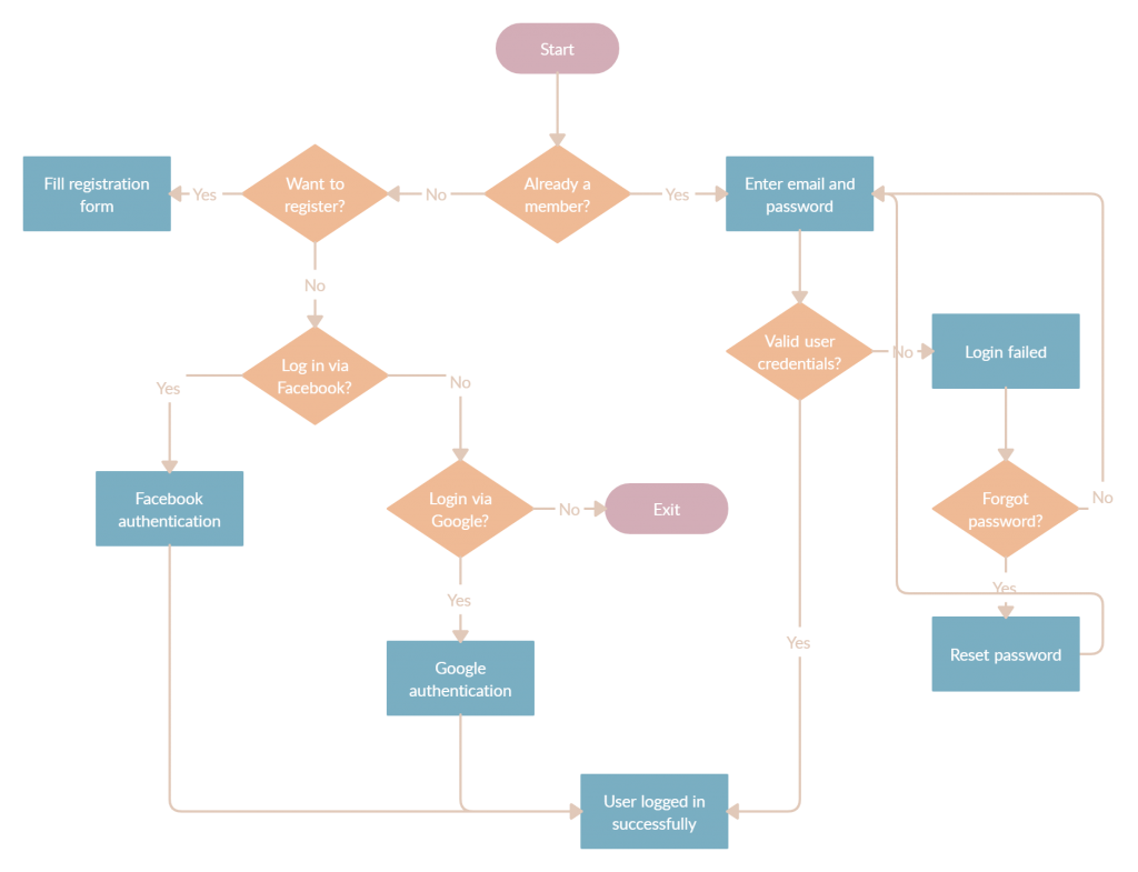
현재 우리가 초안으로 작성하고 있는 과정은 아래와 같다.

'Programing > TIL' 카테고리의 다른 글
| 2024-07-18 검색기능 트러블 슈팅 (2) | 2024.07.19 |
|---|---|
| 2024-07-17 최종 프로젝트 기획 아이디어 스케치 (0) | 2024.07.18 |
| 2024-07-12 Next.js 팀프로젝트 회고(readme) (0) | 2024.07.13 |
| 2024-07-11 Next.js 마이페이지 구현 로직 (0) | 2024.07.12 |
| 2024-07-11 supabase를 클라이언트-서버 컴포넌트에서 사용할 때 클라이언트를 계속 생성해야 하는가? (0) | 2024.07.11 |
댓글